Client
Avido AI
Year
2025
Role
Product Designer
Team
Product Manager + Lead Engineer
Intuitive Dashboard
Company
Avido is a Danish fintech startup building a quality assurance platform for generative AI systems, aimed at enterprise users in regulated industries.
The Challenge
How might we make a complex GenAI quality assurance tool easily support decision making?
My Role
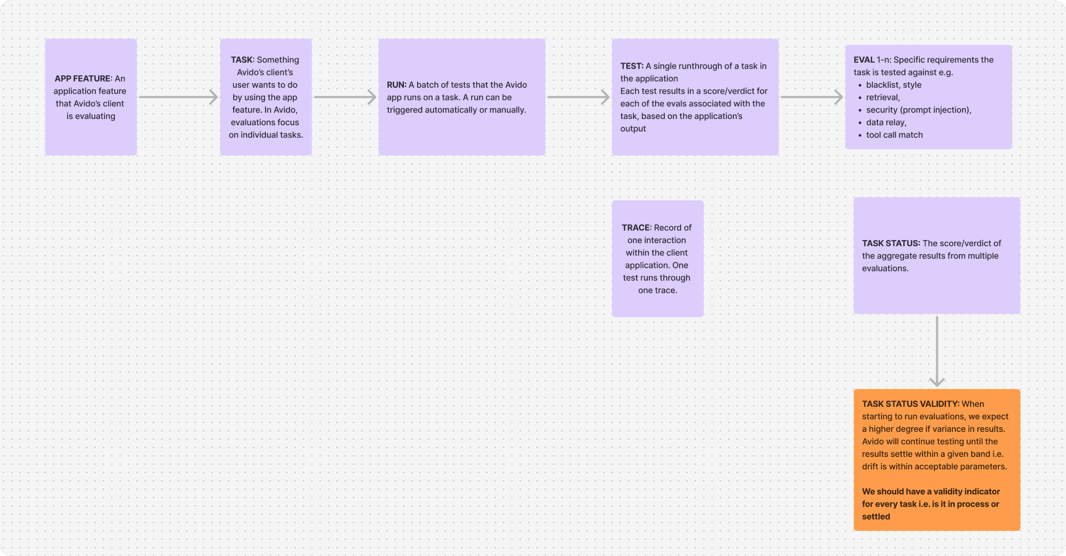
In a 2-week sprint, I mapped app data flows across the platform, I reviewed key user flows, redesigned dashboard screens and clarified naming conventions.
Impact
My work helped to align the team around app processes and terminology. Updates went live and into the investor deck.
Read the full case here (opens in an new tab).
Process
Mapped the data processing flow and the user flows through the platform.
Conducted a heuristic evaluation of the platform to locate usability issues.
Proposed revised navigation and structure with clearer terminology.
Redesigned screens in Figma.
Collaborated with the engineer for direct implementation.







